浅谈人口与生态环境的关系_保护生态环境手抄报
日期:2021-03-10 类别:热点图片 浏览:
下列有关人口与生态环境的叙述不正确的是
jpg,600x450,62210b
中国环境生态学 中国人口 经济与生态环境关系初探
jpg,223x428,38379b
36.关注人与环境和谐发展.追求全面发展和可持续发展.是科学发展观的重要内容.根据下图回答下列问题, 1 图中生态环境极危急区与该地区人口的分布有何关系 2
png,219x325,46842b
读下面 反映人与环境关系的三种模式图 .回答下列对 环境容量 的理解错误的是 ①环境容量是指生态系统对人口的承载能力②随着生产力的发展.环境容量在不断地加大
jpg,182x320,11044b
环保部有关负责人解读《生态环境损害赔偿制度改革方案》
png,222x345,26868b
下图是反映人与环境关系的三种模式图.请分析回答下列问题 1.下列各项中对 环境容量 的理解错误的是a.环境容量是指生态系统对人口的承载能力b.人类可以局部地改造环境
jpg,230x408,15508b
关于人口数量与环境关系的叙述.不正确的是 a.人口数量增长过快可能加速生态环境的恶化 b.环境污染问题是由于人口增长和人类生产活动共同作用的结果 c.人口增长过快
jpg,134x277,4027b
关于人口数量与环境关系的叙述.不正确的是 a.人口数量增长过快可能加速生态环境的恶化 b.环境污染问题是由于人口增长和人类生产活动共同作用的结果 c.人口增长过快
png,230x225,40736b
1.有关图示地区生态环境的正确叙述有_ ①生态环境危急程度与人口密度呈正相关_ ②生态环境危急区的自然植被以森林与草原为主_ ③人口密度在400人/平方千米以上的地区为生态环境极危急区_ ④人口密度最小的地区也是生态环境问题最小的地区
jpeg,597x1024,130331b
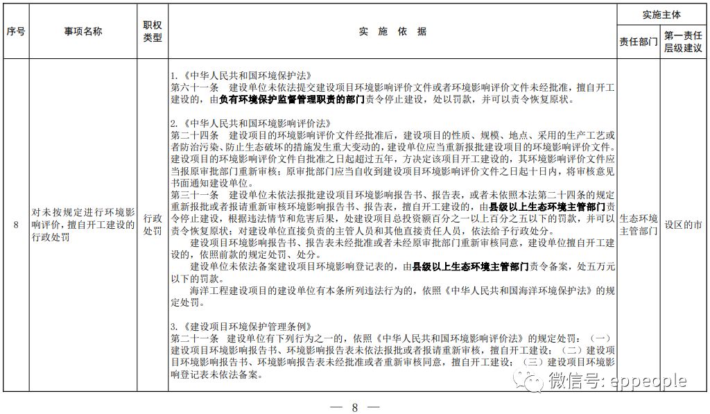
来源:生态环境部_ 生态环境部有关负责人表示,明确\"第一责任层级建议\",主要是按照有权必有责、有责要担当、失责必追究的原则,把查处违法行为的第一管辖和第一责任压实,不排斥上级主管部门对违法行为的管辖权和处罚权.
jpeg,941x640,177850b
生态环境部相关负责人表示,下一步,生态环境部将进一步督促各级生态环保部门继续完善例行新闻发布制度.
jpeg,604x1028,112333b
来源:生态环境部_ 生态环境部有关负责人表示,明确\"第一责任层级建议\",主要是按照有权必有责、有责要担当、失责必追究的原则,把查处违法行为的第一管辖和第一责任压实,不排斥上级主管部门对违法行为的管辖权和处罚权.
png,228x288,20364b
读下面 反映人与环境关系的三种模式图 .回答下列对 环境容量 的理解错误的是 ①环境容量是指生态系统对人口的承载能力②随着生产力的发展.环境容量在不断地加大
jpg,221x289,6527b
读 反映人与环境关系的三种模式图 .完成1 3题. 1.下列对 环境容量 的理解.错误的是 a.环境容量是指生态系统对人口的承载能力 b.消费水平的高低.对环境人口容量有较大的影
jpg,281x272,15007b
下面是反映人与环境关系的三种模式表.读后回答1 2题 1.下列对 环境容量 的理解错误的是 a.环境容量是指生态系统对人类活动的承载能力 青夏教育精英家教网
jpg,250x544,21855b
荒漠化已成为当今全球最为严重的生态环境问题之一,阅读材料,结合有关地理知识完成下列问题 材料一 图13为内蒙古某县人口增长与其荒漠化发展统计图 材料二 图14
png,231x372,23272b
该地区的人口、粮食、环境之间存在内在联系,排列正确的是_ 扩大耕地面积,过度放牧_ 土地荒漠化,生态环境逐步恶化_ 土地肥力丧失、草原退化_ .以单一的工业制成品为主_ .以单一的初级农矿产品为主_ .以多种工业制成品为主_ .以多种初级产
png,448x640,61251b
噪音防治相关标准_ 8月30日一网君分别联系了益阳市生态环境局与赫山区生态环境局,赫山区生态环境局工作人员回复称:网友个人的声音测试数据并不能作为官方依据.
jpeg,314x500,32354b
市生态环境局有关负责人表示,对上述企业的环境违法问题,该局已迅速立案调查,将依法依规严肃处理.
,"height":738x707,54141b
.按照人口数量与环境容量关系的理想程度排列,三种模式的顺序依次为_ 人类可以局部地改造环境,从而使人口数量超越环境容量_ 生态环境的平衡是人类生存的前提和人类改造自然的基础读图分析法_ 下图是反映人口数量与环境容量关系的三种模式图.
推荐阅读
相关文章
- 总排名
- 每月排行
- 推荐阅读
- 阅读排行
- 延伸阅读










